科研创作
当前位置: 首页 > 科研创作
云南艺术基金项目

来源: 时间:2024-05-12 浏览量:
云南省教育厅科技创新团队、工程研究中心、重点实验室项目

来源: 时间:2024-05-12 浏览量:
云南省教育厅科研基金项目

来源: 时间:2024-05-12 浏览量:
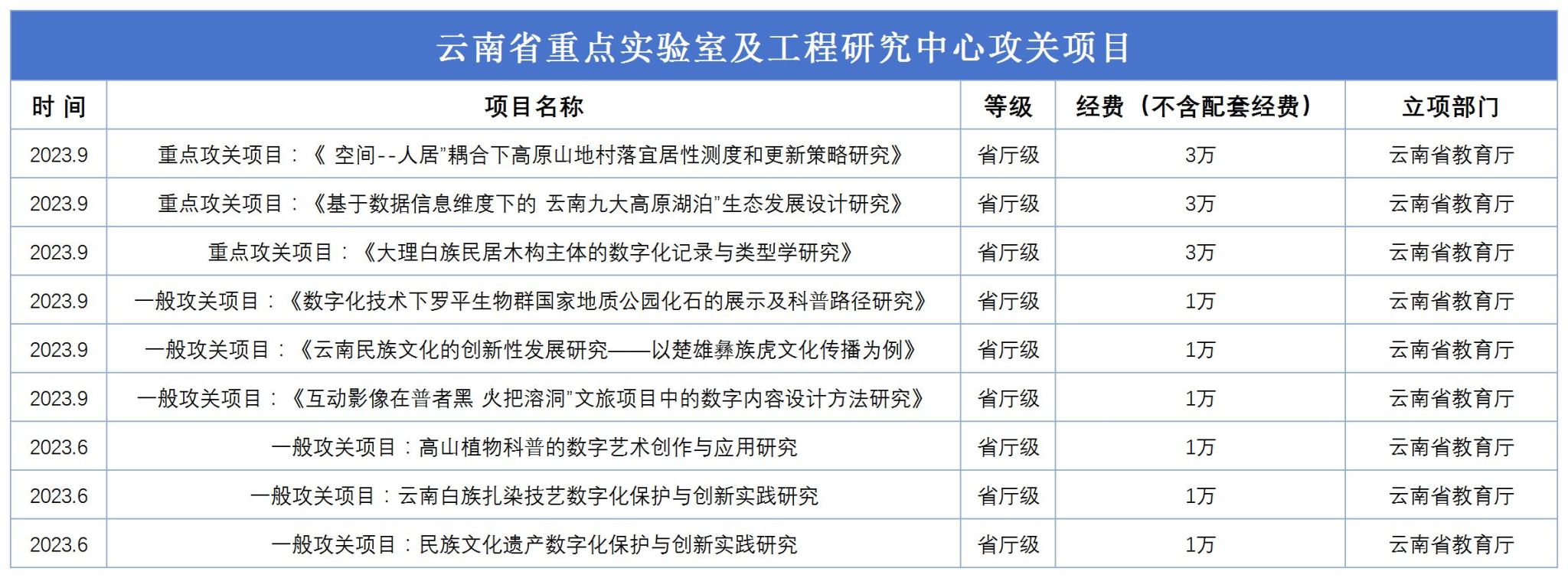
云南省重点实验室及工程研究中心攻关项目

来源: 时间:2024-05-12 浏览量:
云南省教育厅科研基金项目(员工)

来源: 时间:2024-05-12 浏览量:
国家社科基金艺术学重大项目《信息时代智能化设计创新方法论研究》子课题《绿色IT的可持续发展...

2024年1月5日,国家社科基金艺术学重大项目《信息时代智能化设计创新方法论研究》子课题《绿色IT的可持续发展与生物多样性的智能化保护》暨“2023中国智能设计周”学术研讨会《绿色智能:生态观念与循环探索》在美加墨世界杯官网图书馆会议厅成功举办。本次会议由美加墨世界杯官方网站经理万凡教授主持,并邀请湖北工业大学饶鉴教授、云南大学耿宇鹏教授、摩尔公司李丰经理、西南林业大学罗旭教授、中国科公司动物博物馆李维薇高级...

来源: 时间:2024-01-09 浏览量: